会员登录
官方微信
官方微博
联系我们
用户名:
密码:
验证码:
入会申请
忘记密码?
协会建设
协会简介
协会章程
组织架构
协会分支
历史沿革
入会申请
联系方式
会员名单
行业动态
协会动态
行业资讯
政策法规
通知公告
设计大赛
经济运行
统计数据
运行分析
科技教育
科技动态
钟表大师
职业教育
钟表技术
质量标准
质量提升
标准动态
品牌建设
驰名商标
优势品牌
产业基地
国际品牌
商贸会展
展会信息
市场工作
政策调研
企业营销
产品监制
售后服务
收藏品鉴
收藏研究
国产钟表
进口名表
交流鉴赏
钟表文化
时间基准
钟表历史
文化传播
钟表杂志
钟表艺术
国际交流
中瑞交流
货物贸易
服务贸易
企业之窗
企业动态
骨干企业
行业精品
钟表知识
技艺工坊
维修知识
首页
>>
科技教育
>>
职业教育
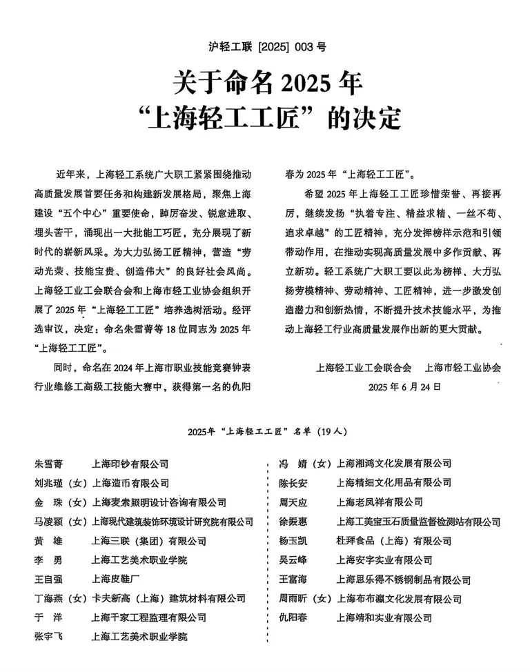
祝贺上海钟表行业黄雄、仇阳春荣获2025年“上海轻工工匠”选树命名
关注:8818
发布时间:2025-10-17 作者:上海钟表 来源:上海钟表
a >
上海轻工业工会联合会、上海市轻工业协会于2025年10月16日下午假座上海市工人文化宫举行了2025年“上海轻工工匠”选树命名暨颁奖大会。
由上海市钟表行业协会推荐选送的上海三联集团有限公司(两亨名表维修中心)黄雄、上海靖和实业有限公司仇阳春荣获2025年“上海轻工工匠”选树命名。
名表维修技术能手—黄雄
2024年度上海市钟表行业钟表维修工(高级工)大赛冠军-仇阳春
在“上海轻工工匠”选树命名暨颁奖大会上,上海三联集团有限公司(两亨名表维修中心技术主管)黄雄分享了自己在平时名表维修工作中的经验和体会。
微博推荐
热门推荐
华为AI眼镜曝光:4K级拍摄、50克以内
300亿年误差不超过1秒!我国在时间精密
劳动竞赛展风采匠心向未来
创意点亮你我文化赋能匠心2025年“保税
第七届苏颂钟表文化节暨维修工考核在开封举
2025海峡两岸大学生设计工作坊宜美(宜
2025年福州市第五届“榕匠杯”钟表维修
2025年福州市第五届“榕匠杯”钟表维修
2020年11月获得维修工职业证书名单3
2019年12月获得维修工职业证书名单5
一周新闻点击排行
上海表与钱学森图书馆联名
中国钟表协会4月15日消息,根据文汇报报道,
[详细]
Ⅰ
华为WATCHGTRunner2正式发布:
Ⅱ
罗西尼亮相“第十四届澳门国际旅游(产业)博
Ⅲ
关于《中国钟表通讯》改版的公告
Ⅳ
「目」越千载,轻落腕间贝伦斯BEHRENS
Ⅴ
中共中央办公厅国务院办公厅关于推动行业协会
人气视频
更多>>
依波探索者
Ⅰ
飞亚达计时文化中心
Ⅱ
天王表-蓝鳍系列
Ⅲ
2019年越南国际钟表博览会
Ⅳ
得利钟表
Ⅴ
世界上最早最完整最系统的机械图纸《新仪象法
协会动态
更多>>
中国钟表协会2025年度
[详细]
Ⅰ
TimetoWatches2026将于4月
Ⅱ
2025年度轻工业科技奖励名单公布两家钟表
Ⅲ
瑞士工程院院长贝努瓦·杜比院士访问中国钟表
Ⅳ
中国钟表协会第十次会员大会暨十届一次理事会
Ⅴ
中国钟表协会、中国工艺美术学会领导一行莅临
行业资讯
更多>>
2026瑞丽轻奢时尚盛典
四月春暖至,风尚启新程。2026年4月1日,由《瑞...
[详细]
「质」感新境,韵色赋彩贝
中国高级独立制表品牌贝伦斯BEHRENS与独立...
[详细]
友情链接
品牌授权对接平台
国务院国资委协会网
中华人民共和国工信部
中华人民共和国商务部
中华人民共和国民政部
中国轻工业网
上海市钟表行业协会
山东省钟表协会
广东省钟表行业协会
深圳市钟表行业协会
福建省钟表行业协会
中国制笔协会
漳州市钟表同业公会
厦门市钟表协会
瑞士钟表工业联合会
日本时计协会
香港钟表业总会
香港表厂商会